О нас
Контакты
Каталог
Цены
Формулы
игры
вакансии
магазин
тестирования
Список уроков
Алгебра базовый. Уровень 5
5.1. Квадратные Уравнения
Урок 5.1.1 Квадратные уравнения
Урок 5.1.2 Дискриминант
Урок 5.1.3 Разложение на множители через дискриминант
Урок 5.1.4 Приведение к виду квадратного уравнения
Урок 5.1.5 Теорема Виета
Урок 5.1.6 Решение рациональных уравнений
Урок 5.1.7 Решение уравнений с параметром
Урок 5.1.8 Контрольная
5.2. Системы Уравнений
Урок 5.2.1 Решение, через метод подстановки
Урок 5.2.2 Способ замены
Урок 5.2.3 Метод вычитания неизвестных
Урок 5.2.4 Применение теоремы Виета для решения системы уравнений
Урок 5.2.5 Решить систему уравнений
Урок 5.2.6 Контрольная
5.3. Неравенства
Урок 5.3.1 Вспоминаем неравенства
Урок 5.3.2 Произведение в неравенствах
Урок 5.3.3 Многочлен в неравенствах, квадрат в неравенствах
Урок 5.3.4 Дроби в неравенствах
Урок 5.3.5 Системы неравенств
Урок 5.3.6 Контрольная
5.4. Контрольная
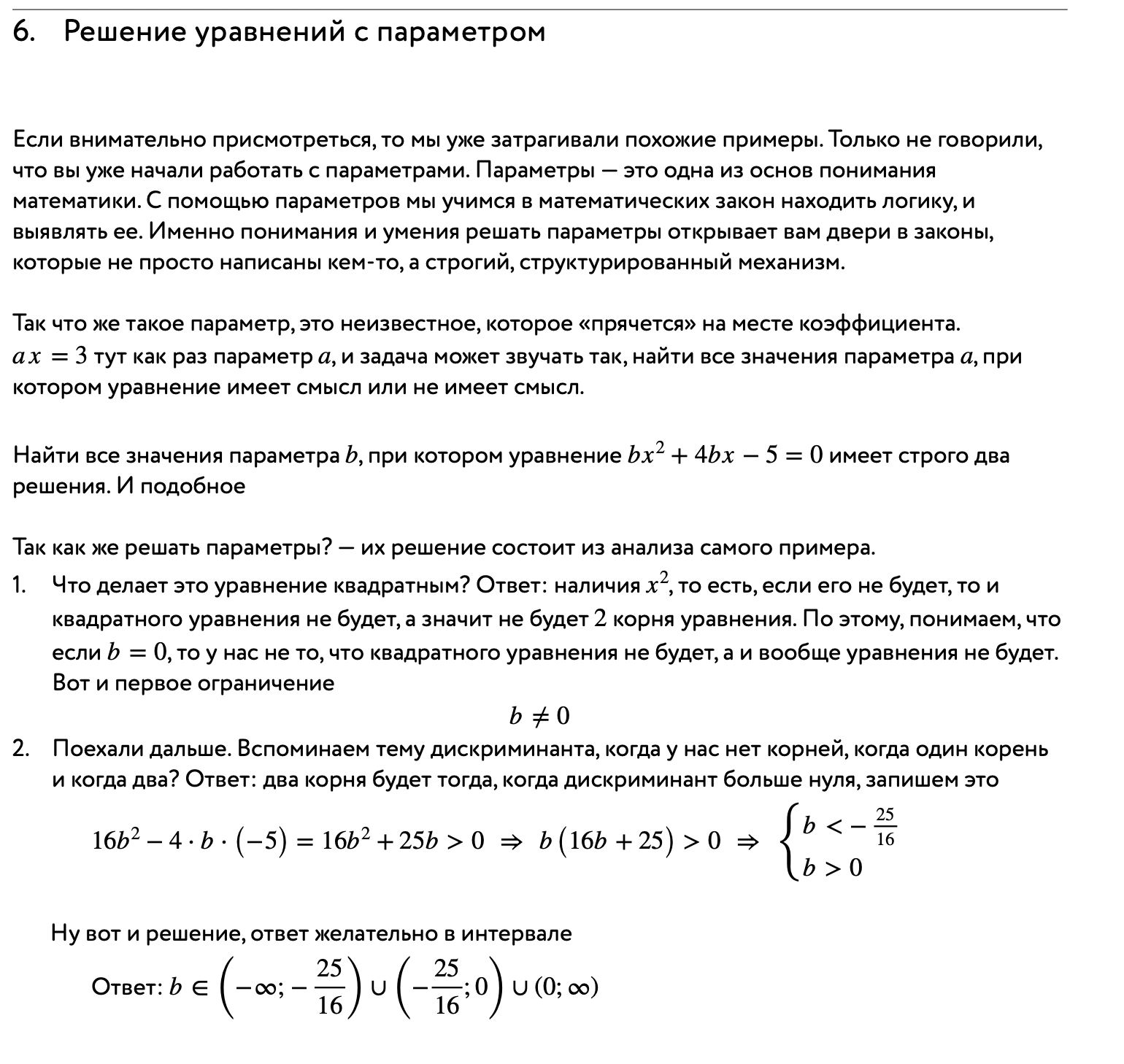
5.1.7.
Мои курсы
→
Алгебра базовый курс
→
Уровень 5
→
Раздел 1. Квадратные уравнения
→
Урок 7
Решение уравнений с параметром
Еще вариант решения данных примеров мы уже разбирали на уроке
Теорема Виета
.
Задание к уроку
Сдаем домашнее задание
Загружаем решенные задания и нажимаем кнопочку отправить
Фамилия Имя
Комментарий
Загружай файл с домашкой
Отправить домашку
◀︎
С Ю Д А
Предыдущий урок
Т У Д А
►
Следующий урок
Made on
Tilda